All content on this site is intended for healthcare professionals only. By acknowledging this message and accessing the information on this website you are confirming that you are a healthcare professional. If you are a patient or carer, please visit Know GvHD.
The GvHD Hub website uses a third-party service provided by Google that dynamically translates web content. Translations are machine generated, so may not be an exact or complete translation, and the GvHD Hub cannot guarantee the accuracy of translated content. The GvHD Hub and its employees will not be liable for any direct, indirect, or consequential damages (even if foreseeable) resulting from use of the Google Translate feature. For further support with Google Translate, visit Google Translate Help.
The GvHD Hub is an independent medical education platform, sponsored by Medac and supported through grants from Sanofi and Therakos. Funders are allowed no direct influence on our content. The levels of sponsorship listed are reflective of the amount of funding given. View funders.
Now you can support HCPs in making informed decisions for their patients
Your contribution helps us continuously deliver expertly curated content to HCPs worldwide. You will also have the opportunity to make a content suggestion for consideration and receive updates on the impact contributions are making to our content.
Find out more
Create an account and access these new features:
Bookmark content to read later
Select your specific areas of interest
View GvHD content recommended for you
The emergence of targeted agents in the last decade has transformed the outlook for patients with follicular lymphoma (FL), translating to a 10-year overall survival rate of around 80%. Despite advances in frontline treatments and the management of progressive disease, there are a number of obstacles to consider around the treatment of patients with relapsed or refractory (R/R) FL.
Histological transformation, optimal sequencing of available therapies, and preserving patient quality of life are considered the major challenges associated with the management of disease progression in patients with FL. This article outlines current approaches to sequencing therapies in patients with FL and progressive disease. It should be noted that the treatment algorithms provided throughout are not formal standard of care, but recommendations based on the currently available data.
The growing diversity of targeted agents in the FL setting (Figure 1), the vast data gathered from phase II studies, and the lack of comparative randomized trials makes it extremely challenging to refine treatment decisions for patients who experience relapse. Below, we provide a summary of the proposed treatment algorithms, as defined by David Qualls and Gilles Salles, for patients with progressive disease after frontline therapy.1
Figure 1. Targeted agents for FL*

Axi-cel; axicabtagene ciloleucel; CD, cluster of differentiation; CXCL12, C-X-C motif chemokine ligand 12; CXCR4, C-X-C chemokine receptor type 4; EZH2, enhancer of zeste homolog 2; FDA, U.S. Food and Drug Administration; HDAC, histone deacetylase; Liso-cel, lisocabtagene maraleucel; mAb, monoclonal antibody; PD-1, programmed death receptor 1; PI3K, phosphoinositide 3-kinase; PLC, phospholipase C; Tisa-cel, tisagenlecleucel.
*Figure adapted from Cheah, Fowler, Wang.2
†Bold font indicates agents approved by the FDA.
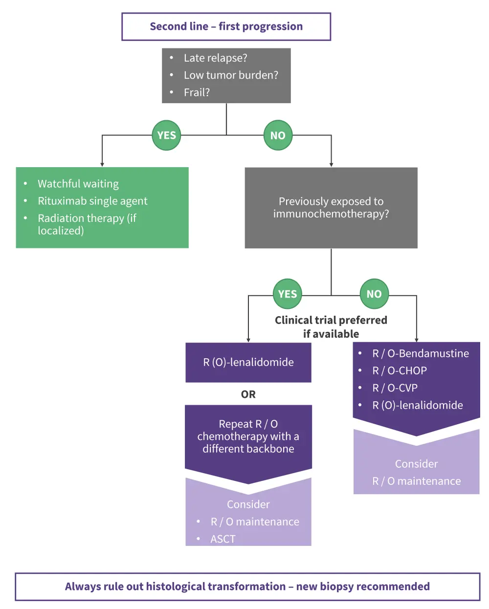
Second-line treatment options for patients with FL have been extensively evaluated and are generally well understood. Despite no official standard of care, Figure 2 presents a widely adopted treatment algorithm for patients who experience first disease progression. Factors to consider include prior therapy, patient characteristics such as age, comorbidities and frailty, and nature of the disease.
Figure 2. Treatment and management recommendations for patients with FL who experience progressive disease following frontline therapy*

ASCT, autologous stem cell transplantation; CHOP, cyclophosphamide, adriamycin, vincristine, prednisone; CVP, cyclophosphamide, vincristine, prednisone; O, obinutuzumab; R, rituximab.
*Adapted from Qualls and Salles.1
In patients who experience early disease progression, particularly progression of disease within 24 months of front-line treatment or within event-free survival at 12 months, it is important to consider histological transformation. Identifying or ruling out disease transformation by systematical biopsy analysis allows for informed treatment and management decisions (Figure 3).
At the 2021 Lymphoma Hub Satellite Symposium, Professor Loretta J. Nastoupil, MD Anderson Cancer Center, Houston, US, gave a presentation around the treatment of early relapse in FL.
Satellite Symposium | How to treat early relapse in a patient with FL
Figure 3. Treatment and management recommendations for patients with FL who experience early disease progression following frontline therapy*

ASCT, autologous stem cell transplantation; CAR, chimeric antigen receptor; CHOP, cyclophosphamide, adriamycin, vincristine, prednisone; EFS12, event-free survival at 12 months following diagnosis; FL, follicular lymphoma; LDH, lactate dehydrogenase; POD24, progression of disease 24 months following treatment initiation; R, rituximab.
*Data from Qualls and Salles.1
Treatment options for R/R FL after two or more lines of therapy are personalized and largely dependent on prior treatment exposure and responses, tumor burden, and disease-related symptoms. Figure 4 presents the variety of options available to patients with R/R FL in the third-line and subsequent settings.
Figure 4. Treatment and management options for third-line and subsequent settings in patients with R/R FL*

ASCT, autologous stem cell transplantation; axi-cel, axicabtagene ciloleucel; EZH2, enhancer of zeste homolog 2; FL, follicular lymphoma; HSCT, hematopoietic stem cell transplantation; mut, mutant; PI3K, phosphatidylinositol-3-kinase; R/R relapsed or refractory; WT, wild type.
*Adapted from Qualls and Salles.1
Although there remains no current standard of care for patients with progressive FL after front-line therapy, robust treatment algorithms have been developed around available agents. In later lines of therapy, clinical trials may represent the preferred treatment option. Further randomized clinical trials are required to help optimize sequencing of single-agent and combination regimens in the R/R FL setting.
References
Please indicate your level of agreement with the following statements:
The content was clear and easy to understand
The content addressed the learning objectives
The content was relevant to my practice
I will change my clinical practice as a result of this content
Your opinion matters
In your experience, what is the average vein-to-vein time when treating patients with DLBCL with a reimbursed CAR T-cell therapy (from apheresis to infusion)?